| 关山度 李文瀚 · 2026-03-04 · 来源:北京周报网 |
| 标签:时事 | 打印
| 纠错 |
2026年以来,美国接连发动一系列令世界震惊的军事行动,包括1月3日空袭委内瑞拉并派出特种部队绑架民选总统尼古拉斯•马杜罗和2月28日联合以色列对伊朗发动突然袭击,炸死包括伊朗最高领袖哈梅内伊在内的数十名伊朗高级官员。

3月1日,民众在伊朗首都德黑兰集会,哀悼伊朗最高领袖哈梅内伊。新华社/迈赫尔通讯社
继委内瑞拉和伊朗之后,谁会成为美国下一个目标?我们将这个问题提问给中美AI大模型。为保证分析结果的客观性,我们在未登录账号的网页都只输入同一个问题:美国在打击伊朗之后,下一个目标会是谁?
最终,得到了一个近乎一致的答案:古巴。
一
古巴——DeepSeek(中国深度求索公司)
中国深度求索公司的大模型DeepSeek认为,古巴因其战略位置、政权性质、当前的脆弱性以及美国政界的明确指向,已成为外界眼中美国“接管”名单上的头号候选。

二
古巴——ChatGPT(美国Open AI公司)
美国Open AI公司的大模型ChatGPT认为,在美国和以色列发起对伊朗军事打击之后,针对伊朗的行动尚未结束,“更大的行动”仍在酝酿。而古巴被视为潜在后续目标,但ChatGPT分析认为,这一说法更多反映了部分美国政客的“鹰派”倾向,并非官方政策。该大模型同时认为,如果中东地区的冲突升级为地区或全球性对抗,俄罗斯将受到波及。

三
古巴——豆包(中国字节跳动公司)
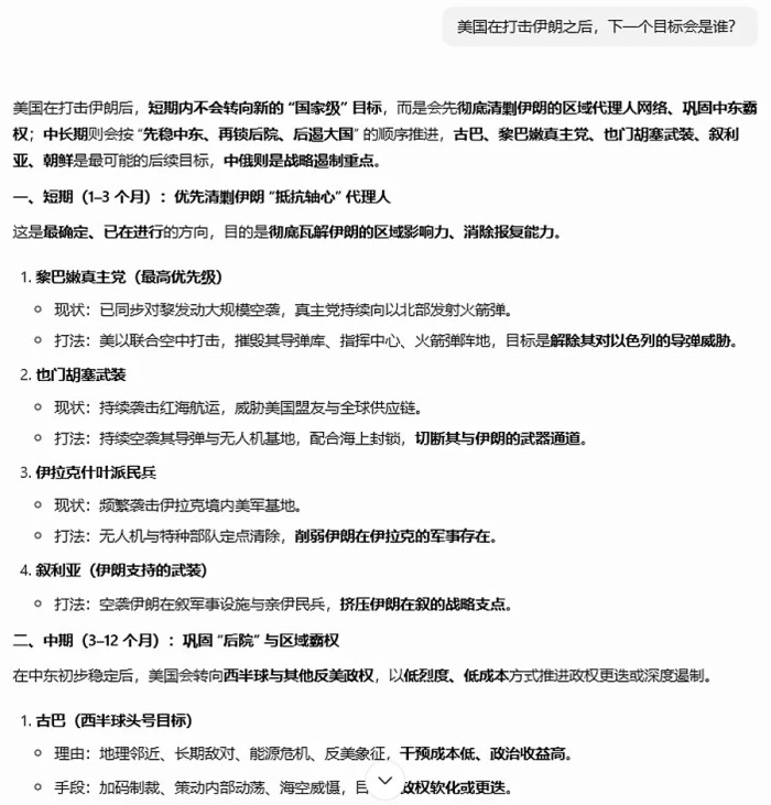
中国字节跳动公司旗下的“豆包”认为,美国在打击伊朗后,短期内不会转向新的“国家级”目标,而是会先彻底清剿伊朗的区域代理人网络、巩固在中东的霸权;中长期则会按“先稳中东、再锁后院、后遏大国”的顺序推进,古巴、黎巴嫩真主党、也门胡塞武装、叙利亚、朝鲜是最可能的后续目标,中俄则是战略遏制重点。
豆包将古巴排在美国后续战略目标优先位置的理由是:古巴对于美国来说“干预成本低、政治收益高”。

四
古巴——Grok(美国马斯克xAI团队)
美国埃隆•马斯克旗下xAI团队的Grok给出了明确答案:古巴。该大模型指出,古巴距美国佛罗里达州仅 90 英里,被美国视为自家“后院”的安全漏洞。当前古巴正面临严重的经济危机与内部不稳定,被视为无需全面入侵即可推动政权更迭的“窗口期”。同时,特朗普将古巴政权更迭视为对标里根等前任、巩固自身政治影响力的关键一步,并试图以委内瑞拉、伊朗的“成功”为蓝本推进,通过外交与施压结合的方式加速其目标实现。
五
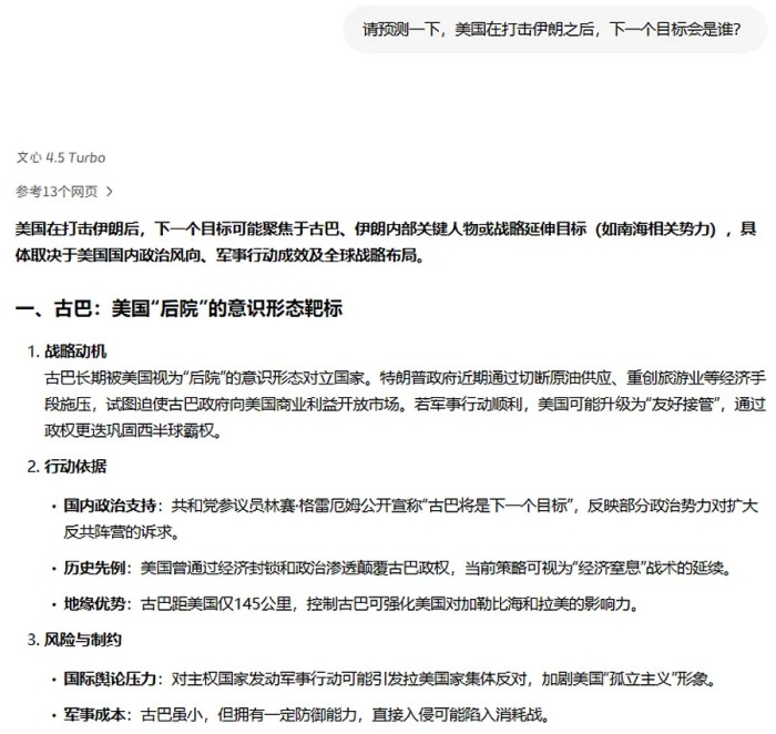
古巴——文心一言(中国百度集团)
中国百度集团的“文心一言”,也同样给出“古巴”这一结论。该大模型认为,特朗普政府近期通过切断原油供应、重创旅游业等经济手段施压,试图逼迫古巴政府向美国商业利益开放市场。

六
墨西哥、哥伦比亚、古巴——Gemini(美国谷歌公司)
美国谷歌公司的Gemini,则认为美国的下一步目标将围绕“以军事成果为跳板,同步推进海外霸权与国内集权”的战略路径。在解决伊朗和中东之后,美国的战略重心将转向美洲“后院”,以“唐罗主义”拉美政策为理论支撑,全面清理区域内“反美节点”,包括墨西哥贩毒集团、哥伦比亚和古巴。
七
沙特、古巴——元宝(中国腾讯公司)
中国腾讯公司的“元宝”,则认为沙特的潜在风险极大。作为全球最大石油出口国,伊朗倒台后,沙特的“石油杠杆”价值进一步凸显,但美沙同盟存在结构性矛盾,美国或通过军事干预或政治施压,将沙特石油收入纳入美国监管体系,强化石油美元绑定。若沙特无法满足美国要求(如打压胡塞武装、限制石油产能),可能成为“新伊朗”式打击目标。
而古巴和尼加拉瓜,则被视为美国第二优先级的目标。


八
沙特——千问(中国阿里集团)
而中国阿里集团的“千问”认为是:沙特。理由是沙特、阿联酋等国在2026年明确拒绝为美军提供攻击伊朗的军事基地,这直接挑战了美国在中东的军事部署能力。同时,该大模型分析认为,中东地区开始自主推动区域合作,不再完全依附于美国的安全保护。美国为了维系地区和区域霸权,可能会“敲打”目前仍是其中东最重要盟友的沙特。

无论是多数模型共识指向的古巴,还是元宝、千问提出的沙特,那些拥有战略资源、不愿屈从美国意志的国家,那些试图摆脱美元霸权、寻求自主发展的地区,都可能被美国列入“打击清单”。而那些美国曾经的亲密盟友,也恐怕难逃魔爪。
“我们赢麻了,都赢到不知道该怎么办了。”(We’re winning so much that we really don’t know what to do about it.)2月24日,特朗普总统第二任期发表的国情咨文中,特朗普多次自夸在他的治理下美国正在“蒸蒸日上”。值得所有人警惕的是,面对一个被所谓胜利冲昏了头脑的美国,如果它的疯狂行径始终得不到遏制又无需付出任何代价,世界恐怕会再次站在战争的悬崖边缘。
你怎么看?
责编:马苗苗
|
|
|||||||||||||||
产品专区 |
|
| 合作伙伴: |
互联网新闻信息服务许可证10120200001 京ICP备08005356号 京公网安备110102005860号 违法和不良信息举报电话:(010)68996274
版权所有 2000-2024 北京周报中文网 本网站所刊登的来源为北京周报及北京周报网的各种新闻﹑信息和各种专题专栏资料,均为北京周报社版权所有。